Shoot the Moon Tremolo
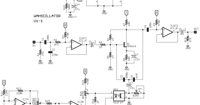
The Shoot the Moon Tremolo is an optical tremolo originally based on the excellent Tremulus Lune circuit by 4MS/CommonSound. The audio path is similar, but the LFO has been simplified to three controls: Speed, Depth, and Shape (wave shape). The power supply section has also been overhauled to provide better electrical isolation between the LFO and the audio portions of the circuit, and both sections are physically isolated as well. The result is a dead-quiet tremolo that goes from triangle wave to almost square wave (that is, smooth to choppy).
There is also a Gain control so that the output of the circuit can be set for unity gain; or it could be used as a boosted tremolo, if desired. Additionally, with the Depth at minimum and Boost set to greater than unity gain, the circuit can be used as a handy-dandy op amp booster with no amplitude modulation at all.
Download the Shoot the Moon Tremolo file pack.
Contains: Schematic image, PCB layout image, legacy PCB build guide document with notes, and Eagle CAD files.
